(11) 4044-5424 / 4044-5417
Rua Avaré, 149 - Diadema - SP

INVERSOR DE FREQUÊNCIA 3G3JX - Tabelas e características técnicas e catálogos

Inversores de frequência OMRON

Inversor de frequência Série 3G3JX de Controle Escalar, Série de Inversores para aplicações gerais simples.

Características

Compacto e Completo

Inversor controlado por V/F

Montagem lado a lado

Filtro EMC embutido

Modbus RS-485 embutido

Função que detecta a sobrecarga (150% durante 60s)

PID

Supressão da tensão de microssurto

Economia de energia automática

Desligamento da emergência

Configuração do segundo motor

Redução automática da frequência do carregador

Entrada do termistor de PTC

Controla o botão do ventilador de resfriamento

Ferramenta de configuração do computador: CX-Drive

CE, UL, cUL, RoHS

Classificações:


Monofásico classe 200 V 0,2 a 2,2 kW (0,25 a 3 CV)

Trifásico classe 200 V 0,2 a 7,5 kW (0,25 a 10 CV)

Trifásico classe 400 V 0,4 a 7,5 kW (0,5 a 10 CV

Classe 200v 3G3JX-A

Classe 400v 3G3JX-A4

DIMENSÕES

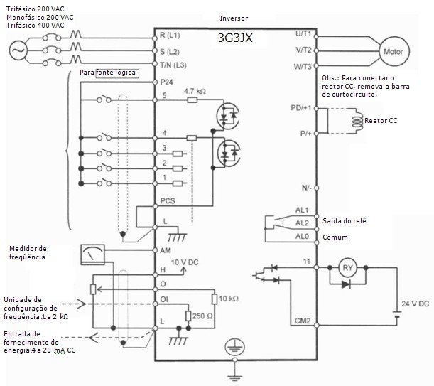
CONEXÕES

SNUMAM SERTEC © Todos os direitos reservados.